Anafas

ico-desce.png
Dimensione e proteja suas instalações. Ou todo o sistema de potência.
 Anafas: um programa na medida para cálculos de curto-circuito 

Os estudos envolvendo a simulação de curtos-circuitos em sistemas elétricos de potência são essenciais para ajustes de proteção, para o dimensionamento e verificação de superação de equipamentos, bem como para a elaboração de equivalentes de rede para estudos de estabilidade.

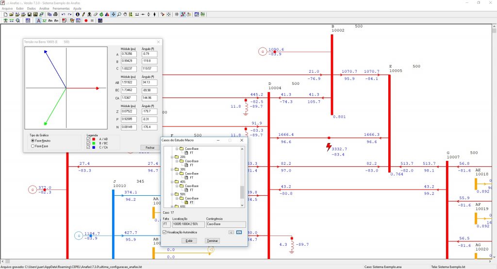
O ANAFAS é um programa para cálculo de curtos-circuitos que permite a execução individual ou sequencial de grande variedade de situações de faltas em sistemas de potência. Possui facilidades, como estudo automático de superação de disjuntores, obtenção de equivalentes de rede otimizados e cálculo automático da evolução dos níveis de curto.  O programa utiliza um modelo próprio para representar os novos geradores eólicos e fotovoltaicos conectados ao sistema via inversores e possui, também, uma interface gráfica com editor de diagramas unifilares incorporado.   

Faltas deslizantes com visualização no diagrama fasorial
Falta através de impedâncias

Uso amplamente difundido 

O ANAFAS  é amplamente utilizado pelas empresas Eletrobras, ONS, EPE, MME, Aneel, concessionárias de energia elétrica, consultorias e universidades. Arquivos de dados para o ANAFAS referentes ao Sistema Interligado Nacional (SIN) estão disponíveis para download nos sites do ONS e da EPE.

O programa ANAFAS vem sendo desenvolvido para atender às necessidades do setor elétrico brasileiro em estudos envolvendo a simulação de curtos-circuitos.  Alguns dos seus diferenciais são o cálculo de equivalentes de rede com erro máximo predefinido e minimização do número de ligações equivalentes criadas, a modelagem de geradores conectados ao sistema por inversores usando fontes de corrente controladas, e a geração automática de arquivos de alteração a partir da comparação entre duas configurações.

O programa é integrado ao programa auxiliar EditCepel  e possui editor gráfico de diagramas unifilares, permitindo a interação direta sobre os elementos do diagrama e fácil visualização de resultados.  O programa é desenvolvido com tecnologia nacional, e o Cepel provê documentação e assistência técnica 100% em português.

Programa auxiliar: 

EditCepel 

E-mail institucional  

anafas@cepel.br  

Faça sua pesquisa

Generic selectors
Exact matches only
Search in title
Search in content
Post Type Selectors
Filter by Categories
Artigo
Notícias
Sem categoria

Avaliação coletiva

Avaliação Individual não participante

Avaliação individual